Artículo Original
Propuesta de metodología para el diseño de rutas y circuitos turísticos rurales en la provincia del Azuay basado en el análisis de conglomerados
Proposal of a methodology for the design of rural tourism routes and circuits in the province of Azuay based on cluster analysis
Propuesta de metodología para el diseño de rutas y circuitos turísticos rurales en la provincia del Azuay basado en el análisis de conglomerados
Siembra, vol. 12, núm. 1, e7423, 2025
Universidad Central del Ecuador

Recepción: 28 Octubre 2024
Revisado: 05 Diciembre 2024
Corregido: 20 Enero 2025
Aprobación: 28 Enero 2025
Resumen: Durante el primer semestre de 2024, el Ecuador recibió un total de 589.082 turistas, con una tasa de crecimiento anual del 12,77%, y un incremento del 5,12% en los puestos de trabajo, representando una participación del sector turístico en el PIB del 2,06%. Sin embargo, si se hace una revisión del estado del arte, se encuentra que existen múltiples metodologías y herramientas que aportan al desarrollo de sitios y destinos turísticos rurales, las cuales se aplican en función de las características de cada territorio analizado. Por lo que se plantea como objetivo determinar, mediante el método de conglomerados, la clasificación, toma de decisiones y las diferentes rutas y circuitos turísticos, que permitan fortalecer el desarrollo de las áreas rurales de la provincia del Azuay. La metodología propuesta permitió identificar cuatro conglomerados, a ser considerados al momento de plantear un circuito o ruta turística, siendo el conglomerado de mayor importancia el de naturaleza con un 46,6%, seguido de los conglomerados de gastronomía y de arte y cultura con un 40%, y finalmente con un 13,4% el conglomerado aventura.
Palabras clave: turismo, conglomerados, ruta turística, rural.
Abstract: In the first half of 2024, Ecuador received a total of 589,082 tourists, with an annual growth rate of 12.77%, and an increase in jobs of 5.12%, representing a participation of the tourism sector in the GDP of 2.06%. However, a review of the state of the art shows several methodologies and tools contribute to the development of rural tourism sites and destinations, which are applied according to the characteristics of each territory analyzed. Therefore, our objective was to determine, through the cluster method, the classification, decision-making, and the different tourist routes and circuits that will strengthen the development of rural areas in the province of Azuay. The proposed methodology allows for the identification of four clusters to be taken into account when planning a tourist circuit or route. The most important cluster is nature with 46.6%, followed by gastronomy and art and culture with 40%, and finally adventure with 13.3%.
Keywords: tourism, conglomerates, tourist route, rural.
1. Introducción
El turismo a nivel mundial es una actividad dinamizadora de la economía (Altimira Vega y Muñoz Vivas, 2007; Gambarota y Lorda, 2017; Lambogglia Ortiz, 2014). En Ecuador el panorama es similar, según datos del Ministerio del Turismo, en el año 2020 el sector del turismo ocupó el sexto lugar de las fuentes de ingresos no petroleros con US$ 705 millones de dólares, ocupando el primer lugar en la balanza de servicios (Ministerio de Turismo [MINTUR], 2020).
De acuerdo con la infografía de indicadores claves emitida por el Ministerio de Turismo del Ecuador [MINTUR], en el año 2021 el aporte del PIB Turístico nacional ascendió a 1,3% (Revista Gestión, 2023). Lo que respecta a la ubicación del Turismo en las exportaciones no mineras en el 2023, el turismo alcanzó un incremento de 42,2% a diferencia del 2022, lo que le permitió ubicarse en el tercer lugar de ingresos no petroleros después del banano y plátano, y camarón; mismos que ocuparon el segundo y primer lugar respectivamente (MINTUR, 2022b).
Según las proyecciones de la Organización Mundial de Turismo [OMT], la recuperación de la industria turística tras la pandemia se podría alcanzar a partir del 2024 (García Armuelles, 2023; Llugsha, 2021); por lo que, el MINTUR desde el año 2022 ha planteado una estrategia de inversión en promoción progresiva y técnica de acuerdo con los indicadores internacionales, destacando los siguientes: el aumento de ingresos por turismo receptor, el incremento de llegadas de extranjeros y el crecimiento de empleo en actividades turísticas (MINTUR, 2022a).
En la actualidad, el Ecuador no cuenta con información turística actualizada, esto se debe a varios factores como la falta de equipo técnico, escasas asignaciones de recursos económicos para realizar actualizaciones, dificultad de aplicar las diferentes herramientas diseñadas en territorio, etc. (Álvarez Freire, 2015). Es por ello que, según datos del Ministerio de Turismo, la última actualización corresponde al 2004, a pesar de que en 2017 se ha actualizado la herramienta para renovar el inventario de atractivos turísticos, sin que se visualice resultados óptimos debido a la problemática ya mencionada (Garzón y del Val Martín, 2017)
El Ministerio de Turismo (2017) ha publicado en su página web la matriz de inventario de atractivos turísticos aplicado con la metodología de levantamiento del inventario y registro de atractivos turísticos, elaborada por la Organización de Estados Americanos [OEA], donde se evidencia un total de 3.550 atractivos turísticos a nivel nacional con su respectiva clasificación y jerarquización (Espinosa Lascano, 2014; Vasconez-Alvarado y Vasconez-Macías, 2022). Del total mencionado, 242 atractivos inventariados corresponden a la provincia del Azuay, ubicándola en el cuarto lugar según el mayor número de atractivos identificados e inventariados por el MINTUR a nivel nacional. Por su parte, el Consorcio de Gobiernos Autónomos Provinciales del Ecuador [CONGOPE] durante el 2022 presentó una caja de herramientas turísticas para la gestión territorial de los GADs provinciales (Andrade et al., 2013).
Por otro lado, la mayoría de Gobiernos Autónomos Descentralizados cantonales y parroquiales azuayos no cuentan actualmente con una herramienta de planificación de índole turística, que constituya un instrumento dinámico de información integrada para el respaldo de la gestión turística en sus territorios (Gobierno Provincial Del Azuay, 2021). Es decir, no cuentan con un registro valorado de todos los atractivos y recursos turísticos y culturales de sus localidades (Sánchez Andaur y Morales Yamal, 2021). Es por ello que se pretende diseñar una metodología que permita en una primera instancia identificar los indicadores de las rutas o circuitos turísticos rurales existentes en territorio y agruparlos, basándose en el método de conglomerados.
Finalmente, lo que se pretende con la aplicación de la metodología propuesta es impulsar la potencialidad turística rural de la provincia dividiéndola en clúster conformados matemáticamente, permitiendo un adecuado crecimiento económico que fomente el desarrollo local (Avendaño-Leadem et al., 2022). Según (Bravo Ochoa, 2021) la intención de visita de un turista se debe a todos los elementos turísticos y cualidades que forman el potencial de un territorio; en otras palabras Arichávala Ordóñez y Pesántez Solano (2021) expresan que, la curiosidad para visitar ciertos espacios se debe a las características naturales o culturales; y Cruz et al. (2022) acota que la actividad turística se traduce en desarrollo, y no solo económico, sino también en el mejoramiento de infraestructura, generación de nuevas fuentes de empleo y atracción de capitales extranjeros para el desarrollo, principalmente en zonas rurales.
2. Materiales y Métodos
Con el objetivo de identificar grupos de rutas o circuitos turísticos rurales para la provincia del Azuay, así como validar un modelo que permita extrapolar el modelo a otros sectores, se ha visto necesario dividir la investigación en tres pilares fundamentales, el primero relacionado al estado del arte. Para esto se utiliza el método analítico – sintético, con la finalidad de analizar las diferentes herramientas ya propuestas por las múltiples entidades del sector del turismo como son MINTUR, CONGOPE, entre otros; complementado con el método lógico para con ello definir parámetros a considerar en todas las rutas o circuitos turísticos identificados a lo largo de la provincia del Azuay.
En la segunda fase también se aplica el mismo método, ya que se sintetiza la información recolectada de los diferentes sectores rurales de los cantones de la provincia y se procesa para obtener la información más relevante, objeto de investigación del presente estudio. Cabe mencionar que, no se ha aplicado una fórmula de muestreo para los cantones, pues no se puede excluir a ninguno. Más bien, se solicitó mediante oficio dirigido a alcaldes de cantones y presidentes de juntas parroquiales que actúen como expertos para el llenado de un formulario digital que permita medir la consistencia interna de cada elemento tomado del manual de atractivos turísticos dado por el Ministerio de Turismo respecto a rutas y circuitos turísticos rurales, mediante el método del alfa de Cronbach. El formulario contó con preguntas cerradas, entre las que constaron la tipología de la ruta, la organización donde esta se encuentra (comunitario, municipal, parroquial, organización), al igual que espacios para la descripción de la ruta, actividades, recursos y tractivos turísticos, entre otras.
Finalmente se utiliza el método analítico e hipotético, mismo que plantea propuestas para los diferentes niveles jerárquicos, soportado por el método de conglomerados.
3. Resultados
Si bien existen varias herramientas metodológicas, otorgadas por las entidades encargadas de la actividad turística como: el MINTUR, el CONGOPE o la Asociación de Municipalidades del Ecuador; sus propuestas son muy generales y presentan dificultades al momento de su aplicación en territorio, denotando que cada espacio destaca cualidades diferentes que dificultan su aplicación.
La aplicación del análisis por conglomerados se puede ver en otros estudios para segmentar de una forma más óptima los datos estudiados, como es el caso de Pérez-Castañeira et al. (2021) en su “Estudio de modelos que abordan la gestión de destinos turísticos”, al igual que lo aplica Garcia-Reinoso et al. (2020) en su estudio “Segmentación de la demanda turística colombiana que visitan la Zona de Planificación 1 más la provincia de Pichincha en Ecuador”.
Para el estudio se ha considerado principalmente las herramientas Manual de Generación de Rutas e Itinerarios Turísticos (MINTUR, 2019) y el Manual de Atractivos Turísticos (MINTUR, 2018), dadas por la entidad rectora del turismo en Ecuador. Además de estudios académicos donde se proponen metodologías para diagnosticar la actividad turística en territorio, entre algunos ejemplos constan: López Zapata et. al. (2017), Gómez Hinojosa et. al. (2014), Covarrubias Ramírez et. al. (2019), Calle Lituma (2023).
Se inicia con el análisis de los criterios expresados en el Manual de atractivos turísticos, metodologías dadas por el MINTUR, ya que, recurriendo a conceptos básicos, una ruta o circuito turístico está compuesto por atractivos o recursos que generan el interés de los visitantes. El manual presenta un análisis exhaustivo de un atractivo, pero para el caso de una ruta o circuito turístico, al ser un campo de acción más amplio que abarca más de un atractivo, no se podrían aplicar todos los criterios descritos en la herramienta. Por ello, se procedió con la deconstrucción de dicho manual y se seleccionaron los indicadores enlistados en la Tabla 1, los cuales se han escogido debido a que son indispensables y primordiales para el funcionamiento de una ruta o circuito turístico rural. Otros criterios no se han seleccionado debido a que no son fáciles de aplicar de forma general en otras rutas. Se obtuvo como resultado un total de 15 indicadores con base en el estado del arte y la experticia de los técnicos del Gobierno Provincial del Azuay (Tabla 1).
| Núm. Indicador | Indicadores |
| I1 | Accesibilidad y conectividad |
| I2 | Planta Turística / Servicios |
| I3 | Estado de Conservación e integración atractivos / Entorno |
| I4 | Higiene y seguridad turística |
| I5 | Políticas y regulaciones |
| I6 | Actividades que se practican (opciones recreacionales) |
| I7 | Difusión |
| I8 | Registro de visitantes y afluencia |
| I9 | Recurso Humano |
| I10 | Grupo al que pertenece (comunidad, parroquial, municipal, asociación) |
| I11 | predios (espacios público - privado - comunitario) |
| I12 | señalética turística (buena - mala - no existe) |
| I13 | Atractivos turísticos que integran la ruta o circuito |
| I14 | Actividades que se puede desarrollar |
| I15 | Facilidades turísticas |
Table 1. List of Indicators.
Con los indicadores definidos se procedió a cuantificar el número de observaciones afirmativas a cada uno de estos (Tabla 2), eso se cuantifica con base en el total de registros obtenidos (86), además se obtuvo la varianza (ecuación [1]).
[1]Donde, S2 es la varianza, Xi es el término de conjunto de datos u observaciones, ̅X es la media de la muestra, ∑ es la sumatoria y n es el tamaño de la muestra.
Posteriormente, se calculó el Alpha de Cronbach con el objetivo de medir la fiabilidad de los indicadores propuestos, discriminando los criterios que no sean igual a cero, o que a su vez sean menor a 0,7 (ecuación [2]).
[2]Donde, K es el número de ítems, Si2 es la sumatoria de varianzas de los ítems, y ST2 varianza de la suma de los ítems.
| N° | Indicadores | N° obs | % | Dividido por 100 | varianza | Alpha de Cronbach (≠0 o mayor a 0,7 se mantiene) |
| 1 | Accesibilidad y conectividad | 67 | 77,91 | 0,779 | 1,459 | 0,963 |
| 2 | Planta Turística / Servicios | 52 | 60,47 | 0,605 | 0,337 | 0,993 |
| 3 | Estado de Conservación e integración atractivos / Entorno | 39 | 45,35 | 0,453 | 0,001 | 1,002 |
| 4 | Higiene y seguridad turística | 41 | 47,67 | 0,477 | 0,014 | 1,001 |
| 5 | Políticas y regulaciones | 11 | 12,79 | 0,128 | 1,289 | 0,968 |
| 6 | Actividades que se practican (opciones recreacionales) | 39 | 45,35 | 0,453 | 0,001 | 1,002 |
| 7 | Difusión | 19 | 22,09 | 0,221 | 0,641 | 0,985 |
| 8 | Registro de visitantes y afluencia | 16 | 18,60 | 0,186 | 0,858 | 0,979 |
| 9 | Recurso Humano | 23 | 26,74 | 0,267 | 0,401 | 0,991 |
| 10 | Grupo al que pertenece (comunitario, parroquial, municipal, asociación / colectivo) | 86 | 100,00 | 1,000 | 4,013 | 0,896 |
| 11 | Predios (espacios público - privado - comunitario) | 5 | 5,81 | 0,058 | 1,923 | 0,951 |
| 12 | Señalética turística (buena - mala - no existe) | 13 | 15,12 | 0,151 | 1,106 | 0,973 |
| 13 | Atractivos turísticos que integran la ruta o circuito | 39 | 45,35 | 0,453 | 0,001 | 1,002 |
| 14 | Actividades que se puede desarrollar | 47 | 54,65 | 0,547 | 0,138 | 0,998 |
| 15 | Facilidades turísticas | 75 | 87,21 | 0,872 | 2,380 | 0,939 |
Table 2. Data analysis to obtain Cronbach's Alpha.
Una vez analizados los datos obtenidos, denota que no se requirió discriminar ninguna de las variables analizadas, pues según el criterio de los participantes que registraron sus respectivas rutas y circuitos rurales, todas las variables enlistadas son importantes y se pueden aplicar en sus territorios. Previo el análisis, se realizó la segmentación con base en cuatro tipologías de turismo (naturaleza, arte y cultura, gastronomía, aventura), se agruparon los correspondientes ítems, se analizó nuevamente el Alpha de Cronbach con el objetivo de conocer la dispersión de las variables, y se consideraron más importantes a las variables de menos dispersión, es decir las que se acercan más a 0,7, siendo estas las tipologías de naturaleza y aventura, agrupándolas conforme se presenta en la Tabla 3.
| Conglomerado | Grupo | agrupados | Alpha de Cronbach conglomerada | varianza conglomerada |
| Naturaleza | 1 | I1, I6, I10, I11 | 0.953 | 1.849 |
| Gastronomía | 2 | I4, I9, I14 | 0.997 | 0.184 |
| Arte y cultura | 3 | I2, I3, I7, I13 | 0.995 | 0.245 |
| Aventura | 4 | I5, I8, I12, I15 | 0.965 | 1.408 |
Table 3. Cronbach's Alpha variable according to initially proposed tourism typologies.
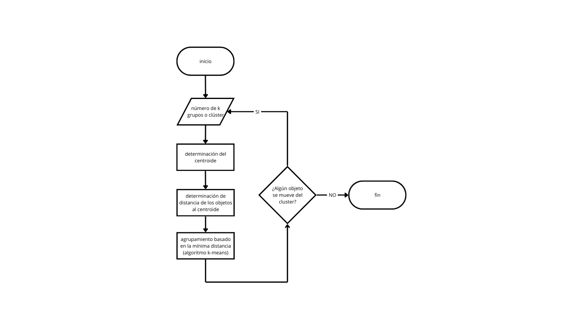
Una vez agrupadas las 15 variables en cuatro Clusters se procedió a determinar el centroide, la distancia de cada objeto o variable al centroide y se realizó una nueva agrupación con base en las distancias mínimas, aplicando el algoritmo K-means Cluster Analisys, hasta que los resultados sean convergentes. Esto permitió asociar las variables analizadas en cada uno de los grupos del conglomerado (Figura 1).

Figure 1. Flowchart for cluster calculation.
A continuación, en la Tabla 4 se detallan los resultados obtenidos después de realizar los análisis respectivos de las fórmulas detalladas anteriormente.
| X | Y | Clúster Propuesto |
| 1 | 67 | 1 |
| 2 | 52 | 3 |
| 3 | 39 | 3 |
| 4 | 41 | 2 |
| 5 | 11 | 4 |
| 6 | 39 | 1 |
| 7 | 19 | 3 |
| 8 | 16 | 4 |
| 9 | 23 | 2 |
| 10 | 86 | 1 |
| 11 | 5 | 1 |
| 12 | 13 | 4 |
| 13 | 39 | 3 |
| 14 | 47 | 2 |
| 15 | 75 | 4 |
Table 4. Indicators and observations based on the proposed Cluster or Conglomerate.
Los datos constan de 15 elementos de datos que pueden verse como puntos bidimensionales. Como hay cuatro grupos, se comenzó asignando el primer elemento al grupo 1, el segundo al grupo 2, el tercero al grupo 3, etc., hasta llegar a la convergencia de los clústeres calculados.
Con base en los datos de la Tabla 4, se procedió a calcular la distancia (ecuación [3]) entre X y Y, y al minimizar se encontraron los centroides (ecuación [4]).
[3]
[4][3][4] Posteriormente, se configuraron los centroides de cada grupo para que sean la media de todos los elementos de ese grupo (Tabla 5). El centroide del primer grupo es (7;49,25), donde el valor X se calculó mediante la ecuación [5] y el valor Y se calculó mediante la ecuación [6]. El centroide para los demás casos se calculó de la misma manera, solo cambió el número del conglomerado o grupo.
[5]
[6]
| Centroide | 1 | 2 | 3 | 4 |
| X | 7 | 9 | 6,25 | 10 |
| Y | 49,25 | 37 | 6,25 | 10 |
Table 5. Centroid calculation by clusters.
A continuación, se calculó la distancia al cuadrado de cada uno de los 15 elementos de datos a cada centroide, y se encontró el punto mínimo (Tabla 6).
| Dist-sq | 1 | 2 | 3 | 4 |
| 351,0625 | 351,0625 | 964 | 3718,125 | 3330,000 |
| 32,5625 | 32,5625 | 274 | 2111,125 | 1828,000 |
| 40 | 121,0625 | 40 | 1083,125 | 890,000 |
| 41 | 77,0625 | 41 | 1212,625 | 997,000 |
| 24,125 | 1467,063 | 692 | 24,125 | 26,000 |
| 13 | 106,0625 | 13 | 1072,625 | 857,000 |
| 90 | 915,0625 | 328 | 163,125 | 90,000 |
| 40 | 1106,563 | 442 | 98,125 | 40,000 |
| 170 | 693,0625 | 196 | 288,125 | 170,000 |
| 1359,563 | 1359,563 | 2402 | 6374,125 | 5776,000 |
| 24,125 | 1974,063 | 1028 | 24,125 | 26,000 |
| 13 | 1339,063 | 585 | 78,625 | 13,000 |
| 141,0625 | 141,0625 | 1690 | 1118,125 | 850,000 |
| 54,0625 | 54,0625 | 2405 | 1720,625 | 1385,000 |
| 727,0625 | 727,0625 | 5850 | 4803,125 | 4250,000 |
Table 6. Distance calculation and k-means algorithm.
| Clúster Propuesto | Clúster Calculado |
| 1 | 1 |
| 3 | 1 |
| 3 | 1 |
| 2 | 2 |
| 4 | 3 |
| 1 | 1 |
| 3 | 2 |
| 4 | 3 |
| 2 | 4 |
| 1 | 1 |
| 1 | 3 |
| 4 | 4 |
| 3 | 1 |
| 2 | 1 |
| 4 | 1 |
Table 7. Comparison of proposed and calculated clusters.
Seguido, se calculó el valor de convergencia SSE [Sum of Squared Errors o Suma de Errores Cuadráticos], obteniendo SEE = 3.120,625, dado que la asignación del Clúster original (Tabla 7) es diferente de la nueva asignación de grupo (Tabla 8), el algoritmo aún no ha convergido y así se continuó. Simplemente se copió la última asignación de clúster calculado en el rango y se repitieron los mismos pasos.
| Clúster Calculado 1 | Clúster Calculado 2 |
| 1 | 1 |
| 1 | 1 |
| 1 | 1 |
| 2 | 2 |
| 3 | 3 |
| 1 | 1 |
| 2 | 2 |
| 3 | 3 |
| 4 | 4 |
| 1 | 1 |
| 3 | 3 |
| 4 | 4 |
| 1 | 2 |
| 1 | 1 |
| 1 | 1 |
Table 8. Comparison of Conglomerate or Cluster calculated 1 and calculated 2
Table 8. Comparison of Conglomerate or Cluster calculated 1 and calculated 2
En el nuevo cálculo se verificó que exista un solo valor diferente, pero tampoco se llegó a converger al 100%, lo que conllevó a volver a calcular (Tabla 9).
| Clúster Calculado 2 | Clúster Calculado 3 |
| 1 | 1 |
| 1 | 1 |
| 1 | 1 |
| 2 | 2 |
| 3 | 3 |
| 1 | 1 |
| 2 | 2 |
| 3 | 3 |
| 4 | 4 |
| 1 | 1 |
| 3 | 3 |
| 4 | 4 |
| 2 | 2 |
| 1 | 1 |
| 1 | 1 |
Table 9. Comparison of Conglomerate or Cluster calculated 2 and calculated 3.
Con base en los datos comparativos de la Tabla 9, donde se verifica que todos los datos son iguales, y por tanto converge, se llegó a la clasificación ideal con la que se debe trabajar para establecer las rutas o circuitos turísticos (Tabla 10).
| Grupo por conglomerados | Agrupados |
| Naturaleza | I1, I2, I3, I6, I10, I14, I15 |
| Gastronomía | I4, I7, I13 |
| Arte y cultura | I5, I8, I11 |
| Aventura | I9, I12 |
Table 10. Final proposal for clusters based on the four identified groups.
Con base en una serie de cálculos realizados, entre ellos el algoritmo K-means y el comparativo de clusters, dentro de los resultados obtenidos se pudo evidenciar que, el grupo de conglomerados Naturaleza es el que mayor número de datos agrupados presentó con 7 valores, seguido por Gastronomía y Arte y cultura, cada uno de ellos con 3 valores, y finalmente el grupo Aventura con 2 valores. Esto se debe a que esta tipología de turismo puede abarcar o acoger las otras tipologías que se desarrollan dentro de esta, y se requieren mayores consideraciones.
Refiriéndose a lo descrito anteriormente, existen múltiples herramientas que permiten el desarrollo de la actividad turística en territorios rurales; pero el análisis de conglomerados se aplica para generar otra categoría de análisis, por ejemplo al medir la motivación, la satisfacción y la lealtad de un turista al momento de decidir un viaje (Devesa Fernández et al., 2010), al análisis de interés mediante una investigación de mercados (Fernández Robin et al., 2014), o al análisis por conglomerados del sector hotelero español a partir de estructuras financieras (Such Devesa y Parte Esteban, 2008). Pero, hasta la actualidad, no se han planteado como una herramienta que aporte a la planificación de un destino turístico.
Destacando como principal ventaja que la metodología se construye de forma participativa, involucrando actores en territorio, en consecuencia, son quienes han brindado la información base. Otro aspecto positivo es el aporte a la planificación turística de un destino, puesto que al segmentar criterios y agruparlos por conglomerados o grupos se puede organizar de mejor manera el tipo de oferta con que cuenta un destino turístico, además de prestar atención a las variables que debería integrar cada uno de los conglomerados.
En contraparte, como limitación se podría considerar que, al aplicar la metodología de conglomerados, las variables analizadas no consideren todos los aspectos de la actividad turística en territorio y se pase por alto elementos relevantes que permiten el desarrollo de la actividad turística.
4. Discusión
Contar con información actualizada de un destino turístico basándose en modelos matemáticos, permite aportar al objetivo específico del estado del arte y por ende actuar sobre certezas y no sobre incertidumbres. En 2017, en Ecuador se actualizaron herramientas metodológicas relacionadas con la actividad turística, pero no se han publicado los resultados. Es por ello que, se ha visto la necesidad de que mediante el uso del método por conglomerados se genere estadística para que se pueda actuar con base en esta data. Pero, esta información muchas de las veces no son consideradas por los gestores de los destinos, ya que en algunos territorios no se cuenta con un profesional en turismo que puedan comprender estos aportes o nuevos estudios y que puedan aplicarlos.
Se puede observar que los indicadores seleccionados son considerados relevantes, es por ello que por parte del público participante, que son quienes proporcionaron la información para el estudio, no se ha discriminado ninguno de los indicadores propuestos, y se han realizado los cálculos respectivos con los 15 indicadores. En el futuro mientras se vaya desarrollando más la actividad turística se podrán considerar y analizar nuevos indicadores.
Se observa que algunos de los grupos por conglomerados presentan una varianza por conglomerados superior a 1,0, y otras tipologías con un valor inferior, que permite tener la capacidad de tomar decisiones y trabajar con base en lo existente, buscando la profesionalización en las tipologías que p
5. Conclusiones
Si bien el Ministerio de Turismo cuenta con metodologías para inventariar recursos y atractivos turísticos, no se ha diseñado una herramienta que permita incluir en estos inventarios rutas o circuitos turísticos rurales. Por ello, la metodología planteada se presenta como una alternativa para agilizar los procesos de actualización de la información base. La herramienta se ha aplicado en la provincia del Azuay.
Una vez definidos los indicadores se procedió a calcular su fiabilidad; demostrando que para el presente estudio todos los indicadores considerados son relevantes; por lo que se da paso a la agrupación de clústeres, y mediante un análisis comparativo de conglomerados se muestra que, de los grupos propuestos, es el de naturaleza el que mayor número de ítems agrupados posee. Esto se debe a que las otras tipologías de turismo pueden desarrollarse dentro de espacios naturales.
Al poseer un inventario de rutas y circuitos turísticos rurales, al destino se le facilita la toma de decisiones en el ámbito de promoción y difusión, pues se tiene conocimiento del mayor número de rutas presente en el territorio.
Contribuciones de los autores
Pablo Alejandro Zambrano Flores: conceptualización, investigación (principal), metodología (igual), recursos (igual), redacción – borrador original.
Gabriela Isabel Araujo Ochoa: Metodología, revisión, investigación (apoyo), metodología (igual), recursos (igual), validación (igual) , redacción - revisión y edición (igual).
Javier Bernardo Cabrera Mejía: software, recursos (igual), validación (igual) , redacción - revisión y edición (igual).
Implicaciones éticas
Los autores declaran que no se requirió justificación legal y técnica del cumplimiento de los aspectos bioéticos por el tipo de datos recolectados.
Conflicto de interés
Los autores declaran que no existen conflictos de interés financieros o no financieros que podrían haber influido en el trabajo presentado en este artículo.
Agradecimientos
El trabajo fue desarrollado como parte del proyecto de investigación “Gestión eficiente de proyectos para el fortalecimiento de las MiPymes, articulado al desarrollo local, hacia un modelo de ciudad inteligente, sostenible e innovadora basado en modelos matemáticos y técnicas cuantitativas”, en coordinación con el Grupo de Investigación Gestión de las MiPymes de la Universidad Politécnica Salesiana y del Grupo de Investigación Smart Cities de la Universidad Católica de Cuenca.
Referencias
Altimira Vega, R., y Muñoz Vivas, X. (2007). El turismo como motor de crecimiento económico. Anuario jurídico y económico escurialense, 40, 677-710. https://dialnet.unirioja.es/servlet/articulo?codigo=2267966
Álvarez Freire, M. B. (2015). Diseño de circuitos turísticos para la empresa pública ferrocarriles del Ecuador en la ruta patrimonial del tren, tramo Riobamba-Huigra, provincia de Chimborazo. Escuela Politécnica de Chimborazo. https://dspace.espoch.edu.ec/handle/123456789/4251
Andrade, C., Romero, J., Sanaguano, A., y López, W. (comps.). (2013). Caja de herramientas de apoyo a la gestión territorial del turismo. Consorcio de Gobiernos Provinciales del Ecuador, Escuela Superior Politécnica de Chimborazo. https://www.competencias.gob.ec/wp-content/uploads/2021/03/02-10IGC2013-CAJA.pdf
Arichávala Ordóñez, A. J., y Pesántez Solano, I. E. (2021). Análisis de vocación turística del barrio La Convención del 45. Universidad del Azuay. http://dspace.uazuay.edu.ec/handle/datos/10600
Avendaño-Leadem, D., Elizondo-Campos, M. J., y Méndez Cordonero, S. (2022). Tipologías de emprendimientos turísticos y su análisis espacial como insumo para la propuesta de un producto turístico cantonal - Caso de estudio: cantón de Dota, Costa Rica. Revista Geográfica de América Central, 1(68), 25-54. https://doi.org/10.15359/rgac.68-1.1
Bravo Ochoa, G. L. (2021). Aplicación metodológica para analizar el potencial turístico de la parroquia rural Uzhcurrumi, del cantón Pasaje, a partir de la Identificación del nivel de su vocación turística. Universidad del Azuay. http://dspace.uazuay.edu.ec/handle/datos/10735
Calle Lituma, N. S. (2023). Vocación turística y gestión del turismo urbano. Journal of Tourism Analysis Revista de Análisis Turístico (JTA), 30(2), 51-85. https://doi.org/10.53596/2jxjq690
Covarrubias Ramírez, R., Gómez Hinojosa, C., Cuevas Contreras, T., y Gómez Ceballos, G. (coords.). (2019). Turismo y vocación Una aproximación teórico-metodológica. Universidad de Colima. http://ww.ucol.mx/publicacionesenlinea/?docto=481
Cruz, M. L., Bonisoli, L., y Albarracín , J. A. . (2022). Entre sentido de pertenencia y potencial de desarrollo: la percepción del turismo en los residentes de Zaruma. Revista Eruditus, 3(1), 9-25. https://doi.org/10.35290/re.v3n1.2022.510
Devesa Fernández, M., Laguna García, M., y Palacios Picos, A. (2010). Motivación, satisfacción y lealtad en el turismo. El caso de un destino de interior. Revista Electrónica de Motivación y Emoción, 13(35-36), 170. https://dialnet.unirioja.es/servlet/articulo?codigo=3683000
Espinosa Lascano, L. G. (2014). Desarrollo del turismo vivencial en la provincia del Carchi, a través de la creación de un circuito turístico etnográfico. Universidad Politécnica Estatal del Carchi. http://repositorio.upec.edu.ec/handle/123456789/168
Fernández Robin, C., Cea Valencia, J., Santander Astorga, P., y Melo Orrego, R. (2014). Turismo de intereses especiales: Investigación de mercado sobre las motivaciones desde la perspectiva del cliente. Revista Internacional Administración & Finanzas, 8(1), 51-68. https://ideas.repec.org/a/ibf/riafin/v8y2015i1p51-68.html
Gambarota, D. M., y Lorda, M. A. (2017). El turismo como estrategia de desarrollo local. Revista Geográfica Venezolana, 58(2), 346-359. http://erevistas.saber.ula.ve/index.php/regeoven/article/view/11270
García Armuelles, L. (27 de septiembre de 2023). OMT: 2024 será el año de plena recuperación turística para América Latina y el Caribe. La Estrella de Panamá: https://www.laestrella.com.pa/economia/230927/omt-2024-sera-ano-plena
Garcia-Reinoso, N., García-Moreira, D., y Quintero-Ichazo, Y. (2020). Segmentación de la demanda turística colombiana que visitan la Zona de Planificación 1 más la provincia de Pichincha en Ecuador. Revista Interamericana de Ambiente y Turismo, 16(2), 136–152. https://doi.org/10.4067/S0718-235X2020000200136
Garzón, G., y del Val Martín, P. (2017). Importancia del diseño de una ruta de turismo. Un caso de Ecuador. Revista Mahpat, 13, 37-45. https://revistamahpat.com/index.php/rm/article/view/6
Gobierno Provincial Del Azuay. (2021). Plan de desarrollo y ordenamiento territorial de la provincia del Azuay 2019-2030. Gobierno Provincial Del Azuay. https://www.azuay.gob.ec/wp-content/uploads/2022/02/PDOT-AZUAY-ALINEADO-PND-2021-2025_compressed.pdf
Gómez Hinojosa, C., Amaya Molinar, C. M., y Mundo Velásquez, R. (2014). Diseño de una metodología para establecer la vocación turística de un destino. Caso Tuxtla Gutiérrez, Chiapas. Teoría y Praxis, (Núm. Esp.), 75-100. https://www.redalyc.org/articulo.oa?id=456145101004
Lambogglia Ortiz, J. C. (2014). Análisis del turismo y su importancia en el crecimiento económico en América Latina: el caso del Ecuador. Flacso Ecuador. http://hdl.handle.net/10469/7460
Llugsha, V. (ed.) (2021). Turismo y desarrollo desde un enfoque territorial y el covid-19. CONGOPE, Ediciones Abya Yala. https://biblio.flacsoandes.edu.ec/libros/152196-opac
López Zapata, L. V., Gómez Gómez, J. S., Spúlveda, W. M., y Ochoa Vélez, A. (2017). Propuesta metodológica para la medición y valoración de la vocación turística dentro de una ciudad. Estudio de caso en las ciudades de Medellín y Bogotá, Colombia: Array. Estudios Socioterritoriales. Revista De Geografía, (21), 71-89. https://ojs2.fch.unicen.edu.ar/ojs-3.1.0/index.php/estudios-socioterritoriales/article/view/287
Ministerio de Turismo [MINTUR]. (2017). Gestión y Desarrollo Turístico. Ministerio de Turismo: https://servicios.turismo.gob.ec/gestion-y-desarrollo-turistico/
Ministerio de Turismo [MINTUR]. (2018). Manual de atractivos turísticos. MINTUR. https://servicios.turismo.gob.ec/wp-content/uploads/2023/04/Manual-de-Atractivos-Turisticos_compressed.pdf
Ministerio de Turismo [MINTUR]. (2019). Manual de generación de rutas e itinerarios turísticos (2ª ed.). MINTUR. https://servicios.turismo.gob.ec/wp-content/uploads/2023/04/Manual_generacion_rutas_itinerarios_sub2021_compressed.pdf
Ministerio de Turismo [MINTUR]. (2020). Informe de Rendición de Cuentas 2020. Ministerio de Turismo. https://www.turismo.gob.ec/wp-content/uploads/2021/05/Informe-de-Rendicio%CC%81n-de-Cuentas-2020.pdf
Ministerio de Turismo [MINTUR]. (2022a). El Ministerio de Turismo presentó su plan de promoción para 2022 . Boletín N° 019: Ministerio de Turismo. https://www.turismo.gob.ec/el-ministerio-de-turismo-presento-su-plan-de-promocion-para-2022/
Ministerio de Turismo [MINTUR]. (2022b). Rendición de cuentas 2022. Ministerio de Turismo. https://www.turismo.gob.ec/wp-content/uploads/2023/05/Informe-Rendicion-de-Cuentas-2022-Textual.pdf
Pérez-Castañeira, J. A., Gómez-Figueroa, O., Sangroni Laguardia, N., Santa-Cruz, S. R., Cruz-Blanco, C., y Santos-Pérez, O. (2021). Estudio de modelos que abordan la gestión de destinos turísticos. Ingeniería Industrial, 42(3), 109-119. http://scielo.sld.cu/scielo.php?script=sci_arttext&pid=S1815-59362021000300109&lng=es&tlng=es
Revista Gestión. (06 de febrero de 2023). El turismo esperanza la economía del Ecuador, pero necesita impulso. Gestión Digital: https://revistagestion.ec/analisis-economia-y-finanzas/el-turismo-esperanza-la-economia-del-ecuador-pero-necesita-impulso/
Sánchez Andaur, R., y Morales Yamal, A. (2021). Rutas y circuitos turísticos étnicos Mataquito. Universidad Autónoma de Chile. Informe del proyecto “Transferencias Rutas Patrimoniales cuenca Mataquito”. https://repositorio.uautonoma.cl/entities/publication/6e32b6e9-dbd4-4d2a-b302-cb574ee2f5b5/details
Such Devesa, M. J., y Parte Esteban, L. (2008). La identificación de conglomerados en el sector hotelero español a partir de la estructura financiera. Cuadernos de Turismo, (21), 239-252. https://revistas.um.es/turismo/article/view/25061
Vasconez-Alvarado, L. F., y Vasconez-Macías, J. F. (2022). Los circuitos turísticos costeros como estrategia de innovación territorial en la zona norte de Manabí. Dominio de las Ciencias, 8(1), 1246-1262. https://doi.org/10.23857/dc.v8i1.2554
Notas de autor
garaujo@ups.edu.ec
Información adicional
e-location: e7423
Información adicional
redalyc-journal-id: 6538